Behandeling van knieschijf uit de kom
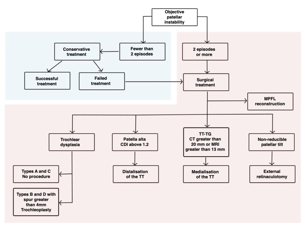
Is de knieschijf voor de eerste keer uit de kom gegaan dan is de behandeling niet operatief, na de 2de wordt dit anders zeker als er risico factoren zijn.

De operatieve behandeling begint altijd met een MPFL reconstructie en daarnaast afhankelijk van de risico faxtoren wordt dan nog een distalisatie of medialisatie van de tuberositas tibia uitgevoerd eventueel gecombineerd met een trochlea plastiek. Hieronder wordt eea nader uitgelegd.
1. Het bandje aan de binnenzijde van de knieschijf is gescheurd (MPFL ruptuur)
2. De knieschijf staat te hoog (patella alta); de afstand tussen de aanhechting van de knieschijfpees op het scheenbeen en de knieschijf is te groot.
3. Het gootje in het bovenbeen waar de knieschijf doorheen glijdt kan te vlak zijn (trochlea dysplasie)

De knieschijf uit de kom, dan is bijna altijd de MPFL band gescheurd
Wanneer de knieschijf uit de kom gaat kan een zogenaamde dynamische MPFL reconstructie een oplossing zijn om de knieschijf weer stabiel te maken. Hiervoor gebruiken we een van de hamstring pezen, de gracilis. Deze wordt aan de binnenzijde van het bovenbeen weg gehaald. De pees groeit na verloop van tijd weer terug. De plek waar de chirurg de pees weghaalt, kan nog een tijdje gevoelig zijn.
Bij een dynamische MPFL reconstructie worden geen schroeven gebruikt om de pees te fixeren, er worden ook geen boortunnels in het bot gemaakt


Rood = knieschijf uit de kom Rode band = herstel MPFL
Soms kan het ook nodig zijn om een aanvullende operatie gelijktijdig met de MPFL reconstructie uit te voeren, als bijvoorbeeld de knieschijf relatief hoog staat willen we die iets naar beneden brengen (distalisatie van de tuberositas tibia) om de kans op een nieuwe luxatie te verkleinen.

Deze illustratie komt uit het NTVG. Bij B is de aanhechting van de knieschijfpees naar beneden gebracht.
Wanneer het gootje (trochlea) waar de knieschijf door heen moet lopen ondiep is kan dat ook een reden zijn om ook nog een zogenaamde trochlea plastiek erbij uit te voeren. met deze techniek wordt de geul als het ware uitgediept. Ook ernstige X-benen of rotatie afwijkingen rond de heup kunnen reden zijn voor patella instabiliteit

Dit zijn de kenmerken op een rontgenfoto van een ondiep gootje waar de knieschijf doorheen moet glijden
Uit de literatuur blijkt dat door een operatie de kans op een nieuwe luxatie van de knieschijf tussen de 1-5 % is.
De kans na een eerst luxatie op een 2de is 20%. Zijn er 2 risico factoren dan wordt het recidief percentage 50%. Zijn er 3 risico factoren dan wordt de kans op een 2de luxatie 75%. De risicofactoren zijn; 1. hoogstand van de knieschijf, 2. hyperlaxiteit, 3. trochlea dysplasie, 4. toegenomen Q-angle of ernstige X-benen, 5 rotatie afwijkingen van de heup (anteversie > 35 graden)
Hieronder ziet u een zogenaamde factsheet waarin eea wordt uitgelegd.
.jpg)
